
提起免疫疾病,你会想起什么?
类风湿性关节炎?
过敏?哮喘?

其实远不止于此,很多免疫疾病没有非常明显的症状,生活中很容易被忽视。
但当患者要“造娃”的时候就悄悄冒出来,干扰备孕之路,导致你一次又一次胎停流产。
也许会有很多患者疑惑:
“为什么我怀孕了之后就会出现生化、胎停?”
“为什么我做试管每次移植都不着床?”

如果只是偶然的胎停流产,还可以归结于优胜劣汰,但是反复性流产很有可能是多方因素在作祟。
当你查了内分泌、染色体或者基因异常、解剖结构的异常、感染因素、血栓前状态(易栓症)、男方因素后,还是查不出原因,就要考虑查免疫因素了。
免疫因素已经是导致胎停的一大原因,占了50%-60%,是占比最高的胎停原因。

那么,免疫因素具体要查哪些呢?可以从以下几个方面着手。
1、抗核抗体
其实有很多抗体跟免疫病相关。但是有的患者并没有表现出免疫相关的症状,只是抗体是阳性的,这种就属于未分化的结缔组织病,还没有形成风湿病。

ANA 水平异常还可能影响母体凝血功能,使母-胎界面血液流变学发生改变,引起胎盘部位血管内微血栓形成,导致胎盘组织梗死,胎儿缺血缺氧而死亡。
一旦胚胎在体内死亡,会产生更多的抗体,这些抗体先在血液中产生,然后开始在淋巴系统和淋巴结聚集,使得下一次妊娠变得更加困难。
如果胎停次数增加,这些抗体甚至会在子宫内大量存留,干扰下一次受孕。
随着流产次数的增多,抗核抗体的阳性率会逐渐升高。

2、缺乏25-羟维生素D
维生素d除了可以促进钙磷吸收,还有调节免疫的作用。
▪25- (OH) VD3可使子宫内膜蜕膜化, 这将对胚胎植入起关键作用;
▪能够促进控制胚胎植入的细胞因子Th 2的释放,阻止对植入胚胎的排斥;
▪可以抑制胎盘滋养层细胞凋亡,改善不良妊娠结局。

3、抗磷脂综合征
它是免疫疾病里造成复发性流产的最主要原因,以血液循环中存在可引起血栓或病理妊娠等不良后果的抗磷脂抗体为主要特征,是一种系统性自身免疫性疾病。
抗磷脂抗体容易破坏血管的内皮细胞,造成胎盘的微血栓;同时可以损伤滋养细胞,造成滋养细胞的凋亡;还会激活补体,造成免疫的炎症,最终导致胎停育的发生。

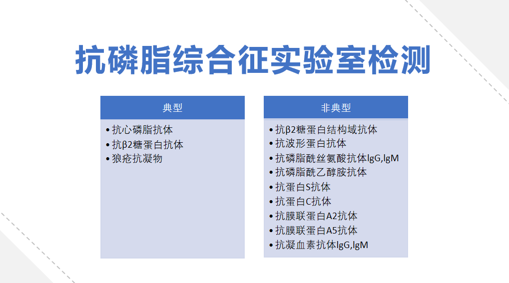
临床上诊断抗磷脂综合征,先查三个典型抗体:抗心磷脂抗体、抗β2糖蛋白抗体、狼疮抗凝物。
若有一个抗体为阳性,则可直接确诊。若三个抗体均为阴性,查非典型抗磷脂抗体谱,共11个抗体:

这11种抗体任何一个为阳性,结合临床症状,可诊断为非典型抗磷脂综合征。
抗磷脂综合症患者在怀孕期间不做干预,活产率只有10%,经过适当用药,活产率能达到50%到70%。积极诊断,适当用药,能带来较为良好的妊娠结局。
4、甲状腺抗体
甲状腺抗体是自身免疫异常的标志物之一,包括抗甲状腺过氧化物酶抗体和甲状腺球蛋白抗体,这两个抗体也属于自身免疫病。
若抗体增高,可导致甲状腺免疫学损伤,引起甲状腺不足,孕妇对甲状腺激素需求增加,可导致不良妊娠,也会影响HCG,或直接损害胎盘组织。
很多患者在备孕期查甲功时,会忽略掉甲状腺抗体。常规甲功5项是不包含甲状腺抗体检查的,甲功7项才包含。在检查时要额外注意这一点。

5、生殖免疫六项
包含抗精子抗体、抗子宫内膜抗体、抗滋养成细胞抗体、抗HCG抗体、抗卵巢抗体。这些抗体都会导致不孕、胚胎停育或者生化流产。

6、封闭抗体
封闭抗体是一个保护胚胎的抗体,正常状态下封闭抗体是阳性的。阴性时会阻断母儿之间免疫识别和免疫反应,也属于同种免疫异常。
7、淋巴细胞亚群和NK细胞毒性
外周血的NK细胞如果比例增高,妊娠失败的风险就会增高。
血液当中对胚胎不利的一类NK亚群细胞主要聚集在着床周围并进入胎盘的组织,能够阻碍细胞的有丝分裂和胚胎着床,最后就会导致复发性流产、反复种植失败以及先兆流产。如果NK细胞毒性增高,也会造成不良的妊娠结局。
8、 HLA相容
正常妊娠时,胚胎所带的父系HLA能刺激母体免疫产生抗配偶淋巴细胞的特异性IgG抗体来保护胚胎,使胚胎免受排斥。
如果夫妻双方HLA有多个位点相似,胚胎就不能刺激母体产生维持妊娠所需要的封闭抗体,母体免疫系统易对胎儿产生免疫学攻击,将胎儿视为异物而排斥造成流产或胚胎停育。
对于连续出现胎停、生化、流产、试管移植失败的患者,并不一定是优胜劣汰,有可能是多因素造成的。通过病因筛查、调理用药能大大提高临床的妊娠率,降低流产率。
写在最后,遭遇胎停、流产、反复妊娠丢失时,姐妹们一定要振作起来,找到真正适合你的、经验丰富的免疫保胎医生,及时筛查、积极治疗,都会取得比较理想的结果。

– End –

|三代试管婴儿|泰国试管婴儿|
|美国试管婴儿|俄罗斯试管婴儿|
|乌克兰试管婴儿|赴美生子|冻卵|冻精|爱心妈妈|
免费咨询热线:4008-257-611
香港/泰国/美国/德国/瑞士/日本/乌克兰/俄罗斯/韩国等国医疗资源
声明:本文为原创文章,如若转载,请注明出处:https://mp.ivf-8.com/article-13456.html
任何关于疾病的建议都不能替代执业医师的面对面的诊断和治疗,本文内容仅作为参考信息,本站不承担由此引起的法律责任。
